Главная >> Математика 5 класс. Виленкин

§ 1. Натуральные числа и шкалы

1. Обозначение натуральных чисел (продолжение)

1. Прочитайте числа: 15; 152; 514; 2537; 5007; 52 615. Что означает цифра 5 в записи каждого из этих чисел? Что означает цифра 0 в записи каждого из чисел: 30; 408; 50 618; 400 003?

2. Напишите число, в котором:

    а) 9 сотен 0 десятков 3 единицы;
    б) 5 сотен 8 десятков 0 единиц;
    в) 3 тысячи 2 сотни 4 десятка 1 единица;
    г) 3 единицы 4 десятка 5 сотен 6 тысяч;
    д) 9 сотен 5 десятков 0 единиц 3 тысячи;
    е) 7 тысяч 8 единиц 0 сотен 0 десятков.

    Прочитайте эти числа.

3. Запишите цифрами числа:

    а) восемьсот девять;
    б) пять тысяч двести одиннадцать;
    в) двадцать два миллиона три тысячи восемь;
    г) двадцать восемь миллионов пятнадцать тысяч триста два;
    д) пятьсот семь миллионов восемьдесят тысяч;
    е) один миллиард десять миллионов девять тысяч;
    ж) четыреста двадцать три миллиарда триста сорок миллионов шестьсот тысяч девятьсот восемьдесят;
    з) пятьдесят два миллиарда восемь тысяч двенадцать;
    и) семьсот семьдесят семь миллиардов шестьдесят восемь тысяч;
    к) девять миллиардов пятьдесят пять тысяч.

4. Число 580043000707 разбивают на классы так: 580 043 000 707 — и читают: пятьсот восемьдесят миллиардов сорок три миллиона семьсот семь.

Разбейте на классы и прочитайте числа: 2407; 35810; 500215; 6570000; 3048504325; 24000670001; 300100234129.

5. Прочитайте числа: 509; 6001; 90 050; 7 000 850 127; 56 000 709 000; 21 085 000 000; 340 004 090 300; 86 820 000 800; 1 000 000 031; 63 009 000 050; 1 000 100 999; 383 365 409 707.

6. Запишите цифрами числа: 5 тыс.; 702 тыс.; 5081 тыс.; 68 303 тыс.; 12 млн; 306 млн; 487 млрд; 15 млн 205 тыс.; 65 млрд 913 млн.

7. Запишите цифрами числа, встречающиеся в тексте: «Миллиард — очень большое число. За тридцать лет с первого января тысяча девятьсот семидесятого года по тридцать первое декабря тысяча девятьсот девяносто девятого года прошло десять тысяч девятьсот пятьдесят семь суток, что составляет двести шестьдесят две тысячи девятьсот шестьдесят восемь часов, или девятьсот сорок шесть миллионов шестьсот восемьдесят четыре тысячи восемьсот секунд. Значит, за тридцать лет не проходит и миллиарда секунд».

8. Запишите пять раз подряд цифру 6. Прочитайте получившееся число.

9. Запишите пять раз подряд число 80. Прочитайте получившееся число.

10. Прочитайте число, которое получится, если число 674 записать подряд:

а) два раза;      б) три раза;      в) четыре раза.

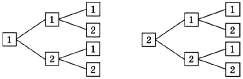
11. Запишите все трёхзначные числа, для записи которых употребляются только цифры 1 и 2.

Р е ш е н и е. В записи числа на первом слева месте (в разряде сотен) может стоять цифра 1 или цифра 2: или

На втором месте (в разряде десятков) в каждом случае также одна из двух цифр — 1 или 2:

На третьем месте (в разряде единиц) в каждом из полученных четырёх случаев также можно записать либо 1, либо 2:

Получили восемь чисел: 111, 112, 121, 122, 211, 212, 221, 222.

<<< К началу      Окончание >>>

 

 

???????@Mail.ru